Build Digital
Products That Scale With Your Vision.
We design and develop automation-first web and mobile applications from MVP to full-scale platforms with clean architecture, seamless user experience, and reliable engineering at the core.


Every great product starts with a solid foundation.
We build web and mobile applications that are fast, reliable, and engineered for scale - combining clean architecture, intuitive UX, and automation-first workflows.
What
We Deliver
We design and build scalable digital products - engineered with clean architecture, intuitive UX, and automation-first workflows to ensure long-term performance and growth.
Web & Mobile Apps
Custom-built applications with fast performance, clean UI, and reliable backend engineering - tailored for your users and business needs.
SaaS Platforms
End-to-end SaaS development including multi-tenancy, subscription systems, dashboards, and automation engines built for scale.
Booking Systems
High-availability booking and scheduling platforms with real-time slot management, payments, notifications, and workflow automation.
Marketplaces
Two-sided marketplaces with secure authentication, product/service listings, payment integrations, order flows, and admin control panels.
Benefits
Automation-first
User-centric
Scalable IP
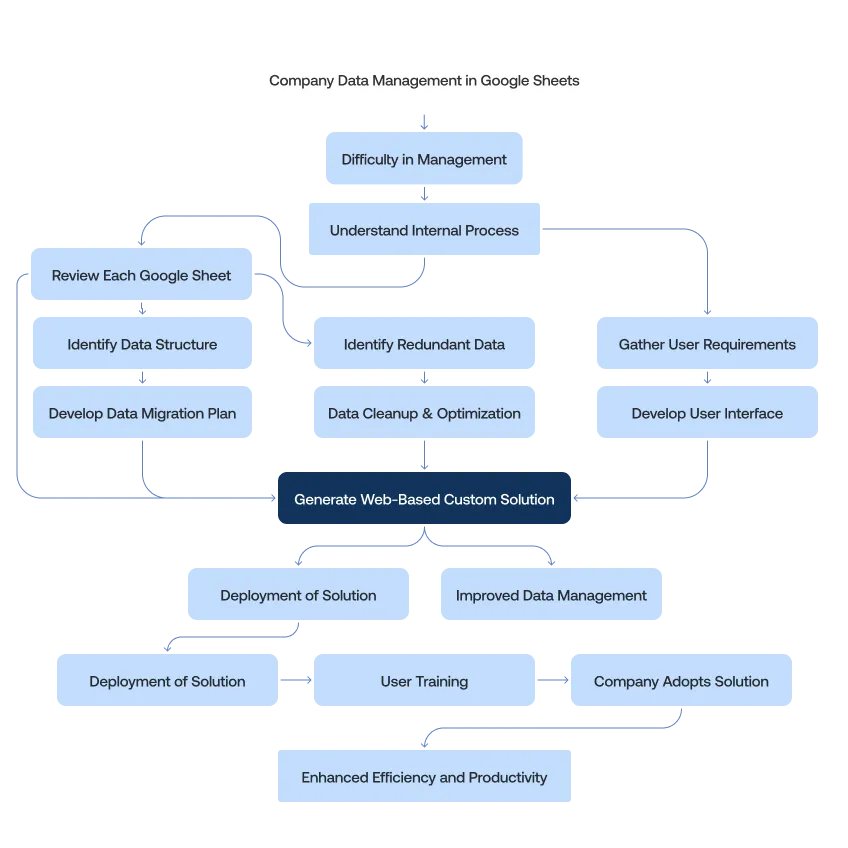
Case Highlight
Unified Analytics Platform
We built a centralized data platform that consolidates sales, marketing, and operational data into one real-time dashboard giving leadership instant visibility and decision-ready insights.
Impact
Our reporting went from hours of manual work to real-time clarity, now every team works from the same numbers.


Your Next
Step Starts
Here
Lahore 54000
